SIAMWORLD CORPORATE GOVERNMANCE
SIAMWORLD CORPORATE GOVERNMANCE
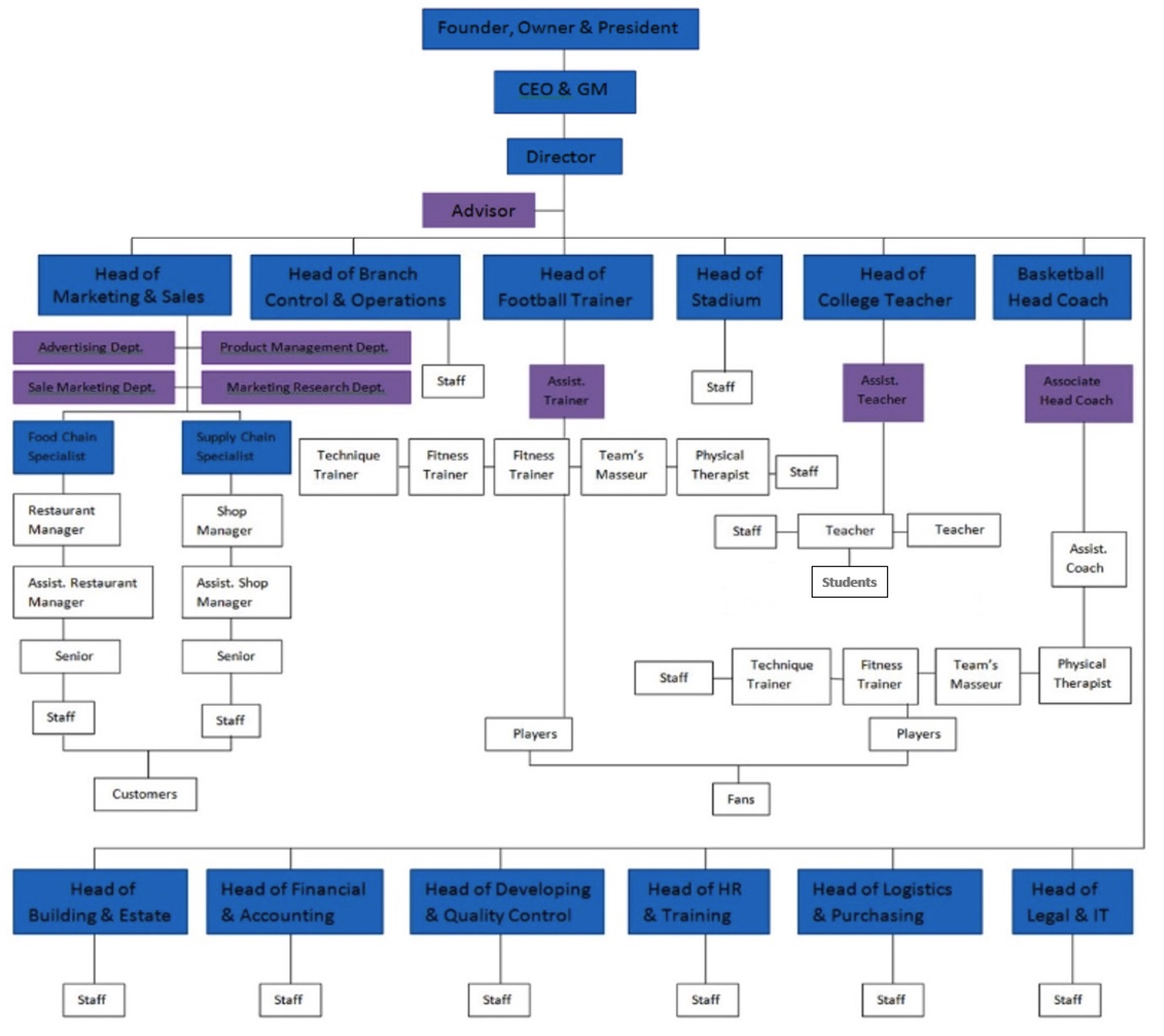
Management Structure
The corporate governance system of SiamWorld, comprising rules and methodologies for planning, management and control, which are necessary for Company operation, was defined by the Board of Director in accordance with regulations applicable to listed companies to the Corporate Governance Code and is based on international and national best practice. Control environment key factors include:
Corporate Code of Conduct
- Corporate Code of Conduct
- Directors Code of Conduct
- Employee Code of Conduct
- SWC Supplier Code of Conduct
Corporate Code of Conduct
Corporate Code of Conduct & Value Statement
We are committed to the following core values:
innovation
We embrace innovation to gain competitive advantage.
Social Responsibility
We attention for the welfare of our community and environment.
Customer and Supporter Focus
We are passionate about exceeding customers and supporters’ expectation.
Building Our People
We recognize that our people are our future and act accordingly. Accordingly, the board of directors, executives and employees of SWC shall continuously strive to implement and maintain the following principles:
1. Customers and Supporters
To provide optimal benefits and satisfaction to our customers and supporters through delivery of quality products and services ,fair treatment, and information confidentiality safeguards.
2. Shareholders
To deliver satisfactory returns to our shareholders through sustained superior operating results, effective internal control,auditing systems, and risk management.
3. Employees
To recruit and retain quality and capable personnel, continuously implement personnel development programs, and provide job security and career advancement opportunities.
4. Business partners and Competitors
To conduct business with the company’s partners and competitors with fairness and confidentiality in compliance with applicable laws and regulations; not using dishonest or unethical means to gain information about our partners and competitors.
5. Creditors and Suppliers
To honor our agreements entered into with the club’s creditors and suppliers in accordance with their terms and relevant laws and regulations.
6. Social responsibility
To conduct the company’s business with responsibility towards the society and with sensitivity when dealing with issues which are related to public interest; and to regularly support and participate in activities that are beneficial to communities and the society.
7. Environment
To abide by environmental laws and regulations, implement effective safety and environmental management measures to prevent negative impacts on local communities, and promote employees’ awareness of and concern for the environment.
8. Conflict of interest
To implement measures to control and prevent transactions which may involve conflict of interests or inappropriate transactions with connected parties; and to put in place and follow policies, regulations and approval procedures; and to comply with regulatory requirements on approval of and disclosure of information on connected transactions.
9. Information disclosure
To deliver thorough, accurate and timely information to shareholders, investors, and the public in compliance with relevant laws and regulations.
10. Corporate governance
To abide by governance principles prescribed by regulators of commercial companies; and to earn the trust of its stakeholders to develop world-class governance systems for their benefit.